撰文:Gino Matos
Cathie Wood 为方舟投资 ARK Invest 构建的比特币投资逻辑,原本基于这样一个理念:比特币将成为一套可编程、无国界、抗通胀的全球货币底层体系,并最终在支付领域占据主导地位。
而这一逻辑的最新版本已然承认:稳定币率先抢占了支付赛道。
在近期接受《The Rollup》采访时,ARK 首席执行官表示,稳定币已经承接了方舟投资原本预期比特币在新兴市场支付领域承担的部分职能。与此同时,ETF 时代的机构投资者似乎会在市场回调过程中逢低分批建仓,缓和了过往周期里大起大落的极端波动特征。
据麦肯锡与 Artemis 数据,稳定币年化实际支付规模约达 3900 亿美元,占全球支付总量的 0.02%。在曾经由比特币角逐交易支付职能的市场中,稳定币如今已占据加密货币交易流通赛道的绝大部分份额。
DefiLlama 数据显示,截至 4 月 27 日,稳定币总市值突破 3206 亿美元,较 2025 年初涨幅超 56%,其中 USDT 占据 59.16% 的市场份额。
TRM Labs 发布的一季度行业接纳度报告指出,委内瑞拉的零售加密货币活动基本以稳定币为主:在币安委内瑞拉玻利瓦尔法币点对点交易活跃挂单中,USDT 占比高达 90.2%,比特币仅占 1.9%。
在巴西,约 66% 的加密货币交易量通过 USDT 完成,比特币占比仅 11%,当地监管官员也表示,稳定币主要承担支付工具的功能。
TRM Labs 在伊朗也观察到相同趋势:在该国货币管制背景下,USDT 事实上充当了民众储蓄与跨境支付的底层通道。仅 2026 年 3 月,各类锚定美元的稳定币就通过虚拟资产服务机构处理了高达 2740 亿美元的零售交易。
曾经被 Wood 视作比特币未来核心赛道的支付领域,如今已然成为稳定币的基础设施版图。在经济承压、资本管制严格的新兴市场中,各项数据都清晰印证了这一格局。

比特币开辟全新发展赛道
稳定币分流支付交易职能,反而给比特币留出了更优质的发展定位。随着稳定币承接了日常交易与支付的应用需求,比特币开始牢牢锚定稀缺资产属性、机构资产配置、宏观储备资产三大核心定位。
CoinShares 最新周报数据显示,加密货币投资产品本周净流入达 12 亿美元,创下连续第四周资金净流入,且连续第三周单周净流入规模超 10 亿美元。
其中比特币吸纳 9.33 亿美元,以太坊吸纳 1.92 亿美元,Solana 吸纳 3180 万美元。行业整体资产管理规模攀升至 1550 亿美元,创下 2 月 1 日以来新高。
与此同时,Strategy 公司 4 月 27 日向美国 SEC 提交的文件显示,该公司在 4 月 20 日至 26 日期间再度增持 3273 枚比特币,其累计持仓总量达 818334 枚比特币,总成本合计 618 亿美元。
芝加哥商业交易所 CME 数据显示,今年一季度加密货币日均合约成交量同比从 19.1 万份增至 31 万份,日均未平仓合约量同比上涨 25%,达到 31.39 万份。
Farside Investors 的 ETF 每日数据,直观印证了 Wood 提出的「逢低分批建仓」论点:美国现货比特币 ETF 在 4 月 14 日至 24 日连续九个交易日资金净流入,累计流入规模超 20 亿美元。
机构投资者在市场回调期间持续买入、在行情波动中坚守持仓并不断加仓。Wood 所提出的「ETF 持仓者持有周期更久、筹码更稳固」的观点,也由这九连涨的资金流入走势得到支撑。

市场周期争议
Wood 提出观点:机构资金的深度入局,或将彻底改写比特币四年减半周期规律,不过目前相关论据尚不足以完全证实这一判断。
NYDIG 研究数据显示,截至 2024 年四季度,散户投资者持有美国现货比特币 ETF 资产规模的 74%,机构与专业投顾占比 26%;机构持有比例虽在持续提升,但仍属于少数。
NYDIG 在 2026 年 2 月的研报中还指出,即便本轮比特币回调走势更平稳有序,但整体仍贴合传统周期规律。
ETF 时代下,市场边际买家越发机构化、对宏观政策敏感度更高;但散户在行情回撤阶段仍会产生大量抛压,依旧左右着周期波动节奏。
Glassnode 4 月 22 日报告进一步梳理市场结构:比特币重新站稳 78100 美元的真实市场均值线,而短期持仓者的成本中枢 80100 美元,成为短期直接阻力位。
比特币 ETF 资金流入再度转为温和正向,现货市场需求初步回暖;但短期持仓者已实现利润高达每小时 440 万美元,几乎是今年历次局部高点 150 万美元临界值的三倍。
Glassnode 同时提到,近期现货买盘主要由币安 Binance 累计成交量增量带动,而 Coinbase 交易活跃度保持低迷。由于 Coinbase 是美国机构现货需求的重要风向标,当前市场真实买盘主要来自海外平台与中端机构资金。
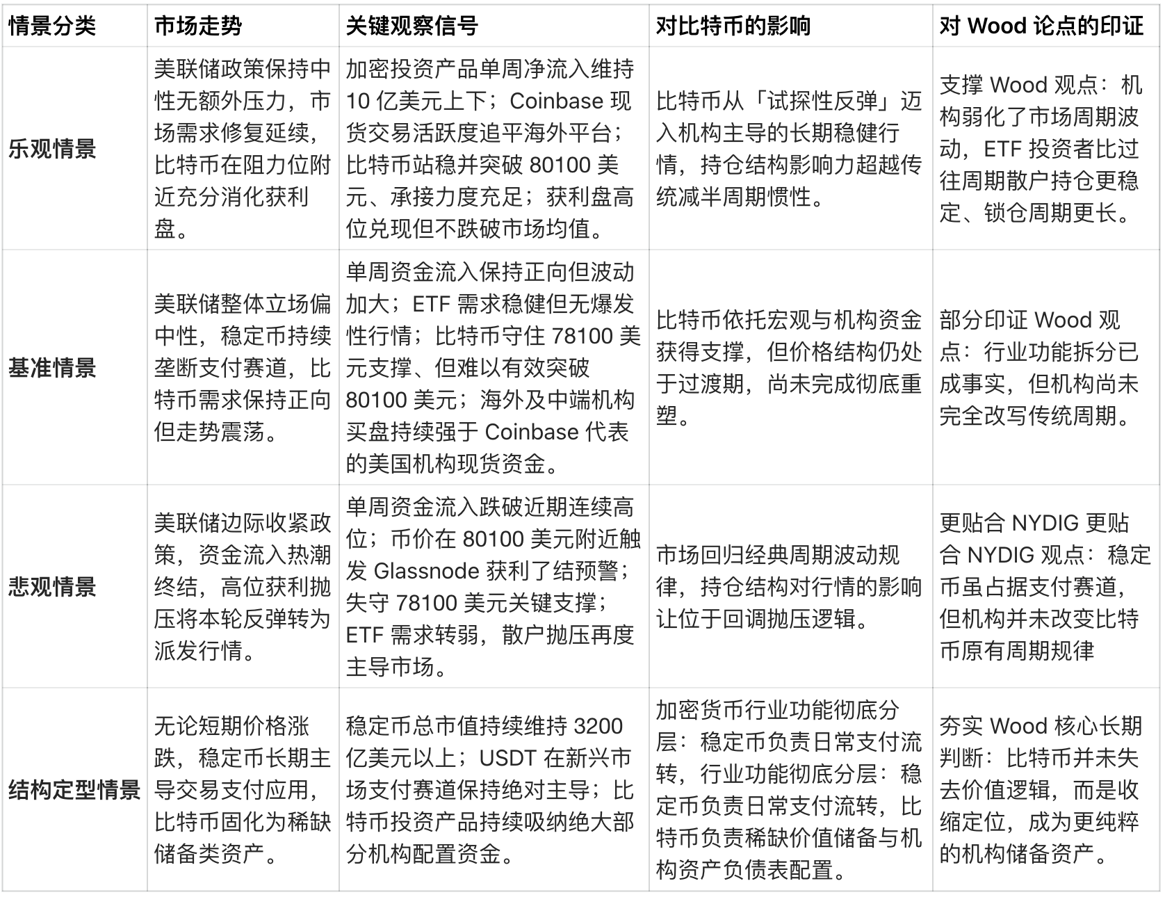
两种市场情景推演
乐观情景
Wood 的看涨逻辑核心取决于美联储后续政策走向。
若 4 月 28-29 日美联储 FOMC 会议未释放额外宏观压力、单周加密投资产品资金流入维持 10 亿美元左右及以上、Coinbase 现货交易活跃度缩小与海外平台差距、比特币稳步突破 80100 美元且买盘承接充足,那么 Wood 提出的机构平滑市场周期论点,将直接在价格走势中得到体现。
即便每小时 440 万美元的获利了结盘持续涌出,币价仍能守住市场均值支撑,恰恰印证了 Wood 所描述的市场需求深度。
ARK 发布的预测模型显示,比特币在 2030 年基准目标价约 71 万美元,乐观情景下可达 150 万美元;这一目标能否实现,完全取决于机构持仓逻辑能否在多个市场周期中持续强化。
悲观情景
悲观情景下,比特币仍将维持传统四年减半周期规律。若美联储边际收紧金融环境、连续资金流入趋势中断、币价在 80100 美元附近触发 Glassnode 警示的大规模获利了结,本轮反弹将沦为高位筹码派发行情。
NYDIG 认为,市场周期规律依旧有效,散户仍持有 ETF 绝大部分流通筹码,传统牛熊轮回的强度仍高于机构资金带来的稳定性,这一判断目前比 Wood 的观点更贴合市场现实。
即便稳定币彻底拿下支付赛道,比特币减半周期仍将主导价格结构,持仓结构仅起到次要影响。
当前行业 1550 亿美元资产管理规模,较 2025 年 10 月 2630 亿美元峰值缩水 41%,意味着大量机构未解套筹码仍位于当前价格上方。

功能拆分的深层意义
Wood 在本轮市场讨论中最具长远价值的观点,是点明了比特币最初货币愿景的功能拆分。
稳定币成为资本管制新兴市场中流畅的美元流通通道,而比特币则演变为稀缺性更强、流通门槛更高、适合机构资产负债表与合规产品大规模配置的核心资产。
这种清晰的功能划分,逻辑更自洽、长期价值支撑也更稳固。
仅依靠储备资产属性与机构配置需求,比特币就足以支撑 71 万美元的 2030 年基准估值。
稳定币承接了交易支付的实用需求后,比特币不再需要兼顾多重功能定位,价值储存的属性更加纯粹;同时稳定币搭建的支付基础设施,也让加密市场资金得以循环流转,无需比特币包揽所有应用场景。
后续美联储决议,将决定过去四周逐步回暖的机构买盘,能否消化 Glassnode 预警的高额高位获利了结压力。
所有评论