稳定币基建之争在这个火热的夏天已然打响。当下,Tether、Circle和Stripe等巨头已纷纷下场自研区块链,试图从单纯的链上支付工具升级为企业级金融基础设施。在这场新战局中,支付体验、流动性、合规优势等方面将成为各方角力的关键筹码。
Circle即将推出L1,提供可选的隐私功能
8月12日,Circle公布了上市后的首份成绩单,尽管因IPO相关非现金费用影响出现超4.8亿美元的净亏损,但借助合规优势和生态补贴策略,Circle展现出稳健增长态势,营收同比增长53%,USDC年度流通量更是激增90%。
而随着美国稳定币法案GENIUS的正式落地,稳定币发展迎来历史性转折点,增长空间显著扩大,同时随着更多传统金融机构入场,市场竞争进一步加剧。于是,Circle将目光瞄准了稳定币支付基础设施,力求拓展多元化收入渠道。
在财报夜,Circle重磅宣布即将推出专为稳定币原生应用打造的开放式Layer1 区块链Arc,旨在打造一个兼顾效率、合规性和开发者友好性的区块链平台,以满足企业级金融的严苛需求。
“Arc是我们构建互联网金融系统全栈平台的关键时刻。它将稳定币的稳定性与区块链的开放性结合,为企业、开发者和金融机构提供了一个可信、高效的平台,助力全球经济进入可编程货币时代。”Circle CEO Jeremy Allaire表示。
Arc定位为全球金融创新的操作系统,支持跨境支付、链上信贷、资本市场结算等核心应用,同时为机器、系统和AI代理提供安全、自动化的链上交易能力,支持复杂金融场景,如实时资本管理、供应链金融和自动化国库操作。

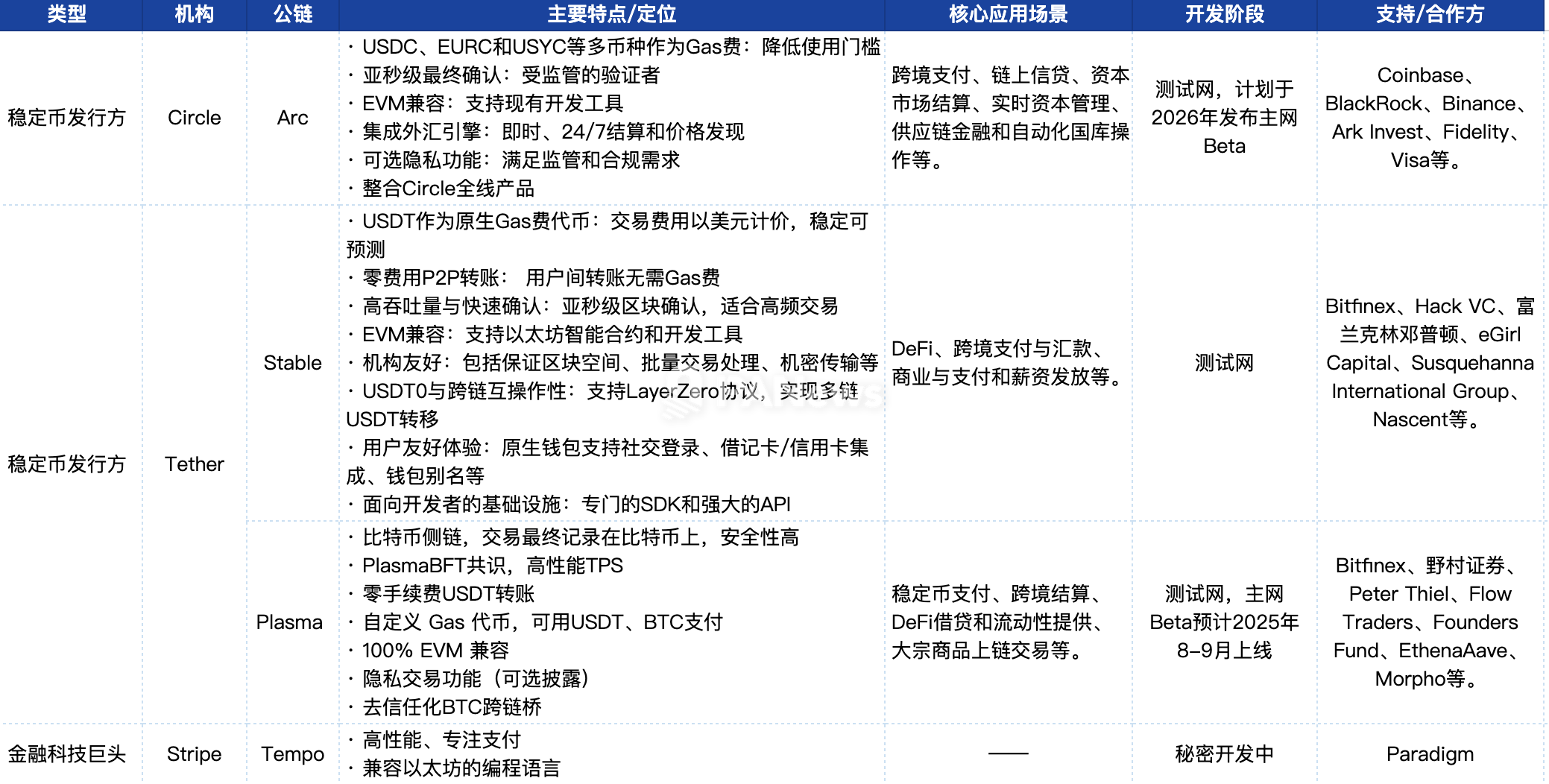
据官方介绍,Arc构建于由Informal Systems开发的高性能共识引擎Malachite之上,由4至20个受监管、地理分布的知名机构担任验证者,实现了亚秒级交易最终确认,最终确认时间低于100-350毫秒,极大提升了交易速度与效率,满足了高价值金融场景(如跨境支付、资本市场结算)的需求。作为一条兼容EVM(以太坊虚拟机)的区块链,Arc让开发者能够快速利用现有生态和工具,构建并部署多样化的稳定币金融产品。所以在共识设计上,Arc是国内熟悉的联盟链架构,这种有准入门槛安全可控的节点无疑是监管所推崇的。
Arc以USDC作为原生Gas,并采用类似以太坊EIP-1559的动态费用市场,提供低且可预测的美元计价费用,解决了企业不愿持有波动性加密资产支付Gas费的痛点。除了USDC,Aec还计划通过Paymaster来支持EURC、代币化短期国债基金USYC或代币化货币支付Gas费用,降低多币种市场的使用门槛。同时,Arc内置机构级RFQ报价系统的外汇引擎,实现稳定币之间的即时、24/7 结算和价格发现,此外,Arc还提供可选隐私保护,帮助企业合规处理敏感数据(金额隐藏,地址可见),满足监管和合规需求,并深度整合了Circle全线产品,构建稳定币金融枢纽。
Arc的私有测试网预计将在未来几周上线,公开测试网计划于今年秋季启动,主网Beta则预计于2026年正式发布。
多家机构同场竞技,稳定币专用链或成趋势
在稳定币领域,Circle并非第一家尝试自己造链的发行方。
“有些公司的策略,看上去和飞蛾扑火一模一样。”在Circle官宣推出L1后,Tether CEO Paolo Ardoino的这句颇具火药味的评论,被业内解读为对竞争对手的暗讽。

作为全球最大的稳定币发行商,Tether早已先行一步,率先推出两个专门为稳定币优化的区块链Plasma和Stable,旨在通过零费用交易、高吞吐量和专门的稳定币基础设施,加速USDT在全球的支付和清算应用。
其中,Stable在定位上与Circle的Arc相似,都是面向机构的、兼容EVM的稳定币专用L1链,都希望在跨境支付、结算、合规场景中取代通用型公链的位置,但两者在费用结构、目标市场、合规性、透明度和技术架构等方面存在着显著。
比如,费用与Gas机制上,Stable以USDT作为原生Gas代币,P2P转账零费用,并支持以美元计价的智能合约。这种设计既照顾零售用户(小额转账无压力),也方便机构处理跨境结算和链上微支付;Arc则支持USDC、EURC等多种稳定币作为Gas代币,并深度整合了Circle自家的外汇服务、CCTP V2跨链协议及Circle Gateway等功能,更适合需要多币种、跨境无缝流动性的机构。
合规与透明度方面,Arc背靠Circle的美国注册和IPO合规背景,USDC储备100%由现金与美国国债支持,并由四大会计师事务所每月审计,符合欧盟MiCA等多国监管框架。这种全透明+高合规是机构最爱的“安全垫”,但也意味着高成本、低利润率;Stable则依托Tether的市场统治力,Tether储备中有更多高收益但高风险资产,信息披露不及USDC透明,这让其在合规严格市场的渗透力受限,却能保持更高盈利能力。
项目进度与资本支持上,Stable已上线测试网,并完成由Bitfinex与Hack VC领投的2800万美元种子轮融资;Arc则尚未进入测试网阶段,但USDC背后是Coinbase、BlackRock等重量级机构的资源与信用背书。
而这场L1稳定币公链之争,并不只是加密原生公司的游戏。近期,金融科技巨头Stripe也被曝出正在联手加密风投公司Paradigm合作开发一条专注于支付的L1区块链Tempo。该链将兼容以太坊编程语言,定位于高效、低摩擦的支付结算网络。虽然Tempo仍处于隐秘研发阶段,团队规模仅5人,但Stripe的配套动作显示其野心,包括以11亿美元收购稳定币基础设施公司Bridge以及收购加密钱包开发商Privy。这意味着Stripe正在构建从发行、托管到结算的全栈式加密支付基础设施。
这种稳定币专用链热潮或将迎来更多参与方。在此之前,稳定币主要依附于以太坊、Tron等公链,缺乏为支付、清算、合规等场景量身打造的底层网络。如今,随着稳定币进入主流金融市场,并承担更大规模的跨境支付与金融结算职能,更多机构下场自研链将成为趋势。不过,从零构建L1意味着要直面技术安全、生态冷启动、经济激励、监管合规等多重挑战,投入巨大且风险集中。相比之下,基于成熟公链构建L2虽然自主性略低,却能继承现有安全性与流动性、迅速接入开发者与用户生态,或许会成为一些机构更高效、低风险的折中选择。
所有评论