撰文:鉴叔
6 月 17 日,以太坊铭文协议 Ethscriptions 推出,其文本代币 $eths 的铸造成本约为 0.5 U,铸造结束之后的几天内场外价格达到了 100 U,为早期参与者带来了百倍收益,8 月初价格更是暴涨到了 500 U。之后随着 $ordi 的价格不断降低,$eths 的热度也逐渐褪去,价格回落至 300 U 附近。沉寂了两个多月后,在 10 月 8 日 $eths 迎来了爆发,价格攀升至 800 U,点燃了没有上车的人的 fomo 情绪。

在官方的电报群中,社区成员随时待命,在 $eths 相关的推文下面评论转发为推文提高流量,推动相关推文的传播。同时,KOL 们也视 $eths 为流量密码,纷纷发表 $eths 的相关内容,甚至随便提及 $eths 都能引来的巨大的互动量。在社区成员和一些 KOL 的宣传和谈论下,许多之前并未参与 Ethscriptions 的旁观者也加入声势浩大的讨论之中。但这不过是屁股决定脑袋的行为,并不能成为我们投资决策的理由。
以太坊铭文概念
以太坊铭文协议 Ethscriptions 和比特币上的 Ordinals 协议类似,它允许人们在以太坊主网上刻入不同类型的文件,只要大小不超过 96 KB 即可。准确来说,该协议就是在一笔交易上备注信息(16 进制字符),由于交易发生在链上,所以是完全的链上行为,信息具有不可篡改等特性,并共享 ETH 安全性。
Ethscriptions 概念由 Genius.com 联合创始人兼前首席执行官 Tom Lehman 提出,并在 2023 年 6 月 17 日,为该协议开发了搜寻引擎和网站。

Tom 的初衷是为了通过 Ethscriptions 协议来降低 NFT 的铸造成本,从而降低铸造 NFT 所需的资金门槛,进一步推进 NFT 的大众化。之后 Tom Lehman 及其团队利用 ETH 交易中的 calldata 字段存放独特的参考标识符,开发了一个基于 ETH 铭文的智能合约协议,以实现低交易费、快速的功能。
发展历程
6 月 17 日,Ethscriptions 创立,官方推出的第一个项目是 Ethereumpunks,上线大约 2 小时后全部打完,目前二级地板价 0.006 E。Ethereumpunks 虽然是官方推出的第一个项目但市场反响并不强烈。真正让以太坊铭文出圈的是带来亮眼收益的 $eths。
7 月 17 日,交易市场 Ethscriptions.com 遭到了黑客攻击,大量上架的铭文被盗。在这次攻击中,大约 123 个地址总共丢失了大约 202 个铭文。此前,$eths 早已经历过一次暴涨,个别铭文的售价一度触及 5 ETH。本次漏洞可以追溯到两位联合创始人创建的一个智能合约,其中包含的一小段代码允许人们从市场上撤回本不属于他们的铭文。但随后,这一事件得到了解决。创始人表示已经与许多受该漏洞影响的用户取得联系。
7 月 25 日,创始人 Tom Lehman 发推宣布,Ethscriptions Marketplace V2 正式上线,推出了一个新的面向以太坊订阅市场的协议 ESIP-2。新市场的上线再次引爆了以太坊铭文的交易热情。 OpenSea 数据显示,截至目前,以太坊铭文总交易量已达 655 ETH。
8 月 8 日, ESC VM ( Ethscriptions Virtual Machine,以太坊铭文虚拟机)测试网上线,将 Ethscriptions 带向新的发展轨迹。在 ESIP-4 提案中,以太坊铭文引入了虚拟机。这是一个建立在 Ethscriptions 之上的新协议。ESC VM 为 Ethscriptions 赋予了计算的功能。而 Ethscriptions 也引入被称为哑合约「Dumb Contracts」的合约系统,用户可通过铭文与之交互。
9 月 8 日,Ethscriptions 官方正式宣布 $eths 作为他们的官方代币,铭文代币之后可以通过 Dumb Contract 桥梁进行拆分,$eths 将成为官方桥梁的先驱 Ethscriptions 代币,并且计划上线基于 UniswapV2 的哑合约 DEX。由于增加了代币的可拆分性,并且 Dumb Contract 代币标准与 ERC-20 一致,提高了交易的便捷性,降低了交易门槛。
9 月 27 日,基于哑合约的 DEX DumbSwap 上线测试网。
10 月 8 日晚,$eths 量价齐升,从 300 U 左右暴涨至 800 U,引起了广泛的讨论。

10 月 9 日,Ethscriptions 完成 ESIP-5 升级,转账 gas 费用降至 0.05 U 左右,gas 费用比一些 L2 还要低。
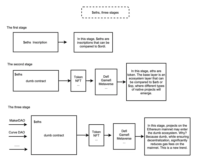
Ethscriptions 发展的三个阶段:
- 第一阶段:在这个阶段,$eths 可以与 $ordi 相提并论;
- 第二阶段:在这个阶段,$eths 是通证。基础层可以与 Arbitrum 或 Optimism 相比,并且会诞生不同类型的原生项目;
- 第三阶段:在这个阶段,以太坊主网的项目将扩展到哑合约的生态系统。

扩容实现原理
L2 新叙事的源头是 Ethscriptions 的 ESIP-5 和 ESIP-6 开发提案。
ESIP-5 提案指的是 Bulk Ethscription Transfers from EOAs(从 EOA 进行铭文批量转移)。目前,非合约地址一笔交易中仅支持转移单个铭文,ESIP-5 上线后将支持在一笔交易中批量转移铭文。ESIP-5 通过引入 EOA 批量转账机制,将 EOA 提升到智能合约的水平。根据联合创始人 @0xHirsch 的推文表示,每笔交易最多能够转移 4,000 个铭文,在目前的 gas 费用下仅需花费 0.11 eth。
ESIP-6 提案指的是 Opt-in Ethscription Non-uniqueness(选择加入铭文的非唯一性)。目前,铭刻相同内容(字符)的铭文只有第一个才被视为有效。这样的索引规则能够保证铭文的独特性和唯一性,但对于智能合约等需要传递重复信息的使用场景存在限制和问题。例如,Ethscriptions 虚拟机的运行需要智能合约与哑合约( Dumb Contracts) 之间交换和验证信息。
Ethscriptions 的核心是 ESC VM,可以类比 EVM ( 以太坊虚拟机 )。
ESC VM 中的哑合约(Dumb Contracts)使 Ethscriptions 脱离了铭文作为 NFT 炒作的限制,跨入了功能性和实用性的领域,并正式进入基础层与 L2 解决方案竞争。
ESC VM 为哑合约提供了类似于 EVM 的运行环境。哑合约可以执行两个命令:部署(创建新合约)、调用(调用现有合约的状态更改函数)。此类合约的交互是一种较为特殊的交互方式。因为通过铭文的方式存储,它们绕过了 EVM 执行和存储成本(交易都用 calldata 字段存储在链上)。这也使得哑合约可以获得远低于智能合约的费用。
局限性
1.哑合约的函数无法直接调用,如果你想通过哑合约来发送 ETH,必须通过一个类似桥接的过程。
(1) 用户向 Smart Contracts 发送 ETH。
(2) 智能合约创建一个 Ethscription,向哑合约发送调用,通知哑合约 Smart Contracts 已收到 ETH。
(3) 哑合约验证 Smart Contract 是否在受信任的 Smart Contracts 名单中,然后向用户发送资产。
2.开放性和通用性局限。Ethscriptions 不允许任意创建哑合约,无可编程性。其代码与其他 Ethscriptions Protocol 规则一起在 ESIP 过程中定义。哑合约相比正常智能合约少了很多功能,目前只能实现一些基础的内容,比如 Deploy、Swap 等等。
3.无法解决一些复杂需求。虽说 Ethscriptions 与 L2 都是在解决以太坊的可扩展性和成本问题,但一些制定好规则的、简单的需求就更适合通过 Ethscriptions 来解决。L2 的解决方案开放性和通用性更好,容量更大且更加立体。
总结
虽然价格的暴涨和社区的积极宣传引发了巨大关注,但是就目前实现的技术来看,Ethscriptions 由于开放性和可编程性的局限还无法直接取代 L2 的地位,只能实现一些简单的指令,所以无法满足一些开发者的需求,这对生态的建设是个不小的考验。但 Ethscriptions 还属于发展的早期,还有很大的发展潜力。
Ethscriptions 未来的发展还有很大的不确定性,需要开发者不断的更新和完善下去,其中需要重点关注以下两点:
- 能否优化或解决现有的局限;
- 生态的建立能否吸引到用户。
Ethscriptions 低 gas 的特性和 L2 相仿,在 L2 赛道启动时会是很好的流量倾斜点。目前 L2 项目已经技术落地,设施搭建完成,而此时的 Ethscriptions 还在规划设计中,时间不具备优势,以 L2 为宣传点更多的是为了瓜分流量。 Ethscriptions 此时等于是一张白纸,资本青睐加上后续的想象力以及 ETH 的技术优势可以成为新赛道的开端并不是没可能。
所有评论