1. Layer2的诞生
由Vitalik Buterin首次提出的区块链不可能三角问题指的是区块链在同时获得安全性、可扩展性和去中心时所面临的困境。
随着区块链底层技术的不断发展,开发人员正在努力解决这样一个关键挑战:
如何使区块链网络能在不影响安全性或性能的前提下处理越来越多的交易量?
以太坊是目前应用最为广泛的去中心化应用程序和智能合约平台。然而,随着以太坊的应用普及,其交易费用和网络拥堵也随之增加。2021年,以太坊上的交易量就已经比VISA高出4.5倍。高昂的交易费用和缓慢的交易时间限制了区块链的潜在用户群体和更大规模的商业应用。

(以太坊的交易费用在价格下跌时仍然持续上涨。 Source: Binance Research)
多个 Layer2 协议由此出现,致力于增加交易吞吐量和降低交易费用。Layer2是单独的区块链协议,与主链交互,通过将一些计算密集型的交易过程移到主链外,从而大大增加区块链处理的交易数量。
因此,Layer2解决方案拥有几乎即时交易速度的潜力,且不需要牺牲安全性或去中心化(某种程度上可以解决不可能三角问题)。
以太坊Layer2近几年经历了非常迅猛的发展。L2BEAT数据显示,以太坊Layer2总锁仓量达91.7亿美金。
目前各Layer2每执行一次交易消耗的手续费约为0.07-0.3美金,以太坊则超过3美金。由Layer2来代替以太坊主网执行交易可以节省90%以上的交易费用。Layer2用户的交易频率和独立钱包地址数据也已整体超过主网。Layer2很好地分担了以太坊主网的交易压力。

2. 解析以太坊各Layer2解决方案
市场份额前十的Layer2项目包括Arbitrum,Optimism,dYdX,zkSync Era,Immutable X,Loopring,Metis Andromeda,zkSync Lite,ZKSpace,StarkNet。

我们可以看到,当前较受欢迎的Layer2解决方案包括Optimistic Rollup,ZK Rollup,Validium等等。接下来我们将分别解析各个Layer2 解决方案。
1)Rollups:
近年,Rollups已逐渐成为最受欢迎的Layer2解决方案。数据显示Rollups目前占据了超过95%的以太坊Layer2市场份额。
Rollups的工作原理是将许多小交易分批处理到单个压缩交易中,然后将其提交到Layer1链上的Rollup智能合约里,作为一个整体进行验证结算,而不是一笔一笔处理,以此来提升交易速度。Rollups类似于zip文件的工作方式,将多个文件合并为单个文件以节省空间。
Rollups的主要优势在于:离线计算,提高速度;交易数据验证仍保留在Layer1上,保证安全性。同时,以太坊上的Rollup智能合约可以确保在Layer2上使用Layer1数据,从而使交易准确无误。
简单来说,Rollups可以在Layer1的安全性和去中心化性能上增加交易吞吐量。

常见的Rollups还分为Optimistic Rollup和ZK Rollup。Optimistic Rollup采用fraud proofs(欺诈证明),而ZK Rollup则通过validity proofs(有效性证明)实现。
简单来说,有效性证明是正向推理交易有效;欺诈证明是默认交易有效,在固定时间窗口内剔除掉无效证明。拿解数学题举例,有效性证明是正向解题,而欺诈证明是证明某个值不是解。
Optimistic Rollup 支持快速且廉价的交易,但牺牲了安全性和去中心化(主要项目包括 Optimism 、Arbitrum 、 Metis)。而 ZK-Rollup 提供隐私、可扩展性和较低的交易成本,但存在部署和复杂性风险(主要项目有 Starknet、zkSync)。
Optimistic Rollup:
目前Optimistic Rollup是最常用的Rollup类型,占据了总Rollup交易量的80%以上,是目前较易部署的Rollup方案。
正如名称所示,Optimistic Rollup假设提交的所有交易都是正确的,并给予7天的时间来提出异议。如果在此期限内没有发布欺诈证明,交易的资产将被释放。如果成功提出异议,则会恢复上一个正确的状态。
由于通证激励和对不良行为者的惩罚,欺诈行为很少发生。因此,Optimistic Rollup交易处理通常非常快速。但是,要将Layer2资产提取回到Layer1,必须等到欺诈证明发布窗口结束,时效上存在一定窗口期。
ZK Rollup:
ZK Rollup在计算上更为复杂,较难在技术层面上执行。但ZK Rollup更注重隐私保护。ZK Rollup可以证明交易的有效性,而无需披露交易内容。
举个通俗的例子:假设你想进入酒吧,酒吧保安要求你出示身份证以证明你已满18岁。如何在不泄露自己姓名、住址以及其他隐私的情况下证明自己年满18岁呢?
你可以使用ZK Rollup来证明这一点。ZK Rollup可以使用选举监管机构颁发的可验证证书来证明。例如,你在上一次美国总统选举中参与了投票,而美国总统选举规定投票人必须年满18岁。凭借选举监管机构给出的可验证证书,不需要透露其他任何隐私细节,你就可以进入酒吧了。
与Optimistic Rollup的欺诈证明窗口期相比,ZK Rollup在资产提取速度上也有显著优势,因为交易已经经过验证,ZK Rollup资产几乎可以立即提取。
以太坊创始人Vitalik Buterin曾在文章中提及,尽管ZK Rollup目前在总Rollup交易中占据了较小的一部分,但零知识技术的未来是大有可为的。
“…my own view is that in the short term, optimistic rollups are likely to win out for general-purpose EVM computation and ZK rollups are likely to win out for simple payments, exchange, and other application-specific use cases, but in the medium, to long term ZK rollups will win out in all use cases as ZK-SNARK technology improves.”
近期ZK Rollup领域最备受期待的项目当属于zkSync。
zkSync使用ZK Rollup结构,保留了对于Layer1区块链至关重要的数据可用性和安全性,同时实现了Layer2的可扩展性。
zkSync每秒可处理超过10,000笔交易,即使在拥堵时也具有低廉的手续费(0.05美元至0.12美元)。
同时为了满足其大规模应用的目标,zkSync 还将实施帐户抽象、Layer3 以及 ZKPorter 等技术。(zkPorter 是一个基于账户的、无需信任的扩展协议,由简洁的零知识证明保护。)
zkSync上的所有资产可以在Layer1和Rollup之间快速、高效地移动。
zkSync 尚未完全启动,已吸引 150 多个生态项目,TVL 8500万美金。zkSync极有可能将引起Layer2的新一轮大浪潮。

2)Plasma:
Plasma链的工作原理是将子链连接到主链,当主链出现拥堵时,交易将被转移到子链。这些子链可以产生自己独立的区块链,使其呈现出树形结构。每个子链都可以为特定的业务需求提供服务。
子链和主链可以具有不同的共识机制。与Optimistic Rollup一样,也有欺诈证明机制来验证Plasma链。每个子链都可以有自己的共识机制来验证区块。
由于Plasma不能运行智能合约,因此目前只有基本操作(通证转移和交易等)是可行的。此外,Plasma链只发布有关子链状态的最小信息,数据存储于线下,因此Plasma安全性较低,主网无法有效地验证在子链上进行的交易。
3)Validium:
Validium与ZK Rollop相似,均将有效性证明发布到主链上,由链上验证器合约进行验证。
不同点在于,Validium将数据存储在链外。区块生产者不会将交易数据发布到链上,而是提供密码学承诺以证明数据的可用性。
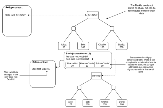
Validium和Plasma都采用这种方法将数据可用性与共识和执行分离。而Optimistic Rollup和ZK Rollup都使用以太坊Layer1存储最终数据,如下图所示:

4)侧链:
侧链是通过双向质押与主链相连的单独区块链。双向质押允许资产在两个链之间来回转移。当资产被解质押时,才被释放到以太坊主链上。
侧链的一个主要优势是提供了极大的可扩展性。交易不再限于主链,可以在侧链上更快地被处理,从而达到每秒处理数千甚至数百万笔交易。代表案例如Polygon。
3. 以太坊Layer2解决方案对比:Optimism VS ZK
1)开发门槛和使用成本
Optimism Rollup消除了需要大规模部署验证的需求,将验证信息发布到基础层,假设所有交易都有效。它的好处是可以大大降低技术人员的开发门槛,节省大量时间、精力和金钱成本。如果开发者想在短时间内开始使用Rollup解决方案,Optimism Rollup是首选。
相比之下,ZK Rollup需要提供有效性证明并提交到主网,技术开发比Optimism Rollup难度更大。初学者在尝试使用ZK Rollup时经常会遇到错误,降低了扩展效率和运行速度。
2)智能合约可行性
Optimism Rollup具有高度互操作性,可以执行智能合约。这使得Optimism Rollup在L2上拥有更灵活的操作空间,并使Optimism Rollup的操作更具有“信任度”,从而获得更好的数据保护和交易双方的权利等额外优势。
目前,ZK Rollup主要限于简单的交易,这给ZK Rollup的扩展方式带来了限制。因此,ZK目前只能通过ZKSync开发的EVM兼容虚拟机支持任何用Solidity编写的智能合约,以扩展其应用空间。或与Loopring、Hermez和ZKTube合作,扩大支付规模,引入隐私功能等。
3)提款速度
在提款速度方面,ZK Rollup具有更多的优势。Optimism Rollup的争议解决过程繁琐,所有参与者必须有足够的时间在最终确定交易之前提交欺诈证明。这段证明时间可以相当长,即使是欺诈交易也可以在最坏的情况下申诉。从Optimism提取资金需要一到两个星期的时间。
相比之下,ZK Rollup没有长期提款问题,因为只要Rollup批次提交到第一层,并附带有效性证明,就可以提取资金。这实际上节省了用户的时间,加速了交易的流通,并提高了交易环境的整体效率。
4)安全性和隐私保护的强度
目前,ZK Rollup使用复杂的数学计算和密码学来确保交易在ETH主链上“结算”,这在验证方面与Optimism Rollup本质上不同。ZK Rollup部署了SNARK、STARK、PLONK和DARK等证明策略,包括数据印迹、证明时间、验证时间、勾结风险等方面的各自安全强度和风险证明。
可以看出,与欺诈证明相比,ZK Rollup在安全性和隐私保护方面设置了多重安全和验证机制,以确保严格和周到的交易验证。例如,Aztec正在专注于为其ZK Rollup技术带来隐私功能,以改进ZK Rollup的隐私机制。
4. Layer2与存储、计算、人工智能
Layer2各方案在解决以太坊的计算、交易、TPS等性能问题上做扩容改进,并能够保证安全性。同时,Rollup技术可极大降低存储成本。Layer2的繁荣将促使去中心化存储市场更快更质量的发展。目前Layer2存储解决方案包括IPFS和Swarm。
Layer2计算是指链外执行智能合约,减少以太坊区块链处理和执行每个智能合约的需求。Layer2计算解决方案包括TrueBit和Celer Network。
在之前的文章《开创性的区块链扩容和WEB3.0架构方案》中,我们就曾详细说明Draper Dragon 投资项目Tea Project,基于 Substrate 开发的去中心化云计算平台。
Tea Project使用二层网络技术,让平台上的应用能够兼具区块链的去中心化特性,和传统云计算的高效以及良好的用户体验。
TEA Project最具创新性的特点之一是为云计算和区块链带来可移植性。TEA是用Substrate编写的,但不需要部署在基于Substrate的区块链上(如Polkadot)。TEA是一个对Layer1不可知的Layer2计算层,可与现有的不同区块链项目合作。
随着ChatGPT的全球大流行,人们普遍预测人工智能将极大地改变世界的经济和劳动格局。但人工智能领域的发展仍面临三个问题:数据、训练成本、中心化。
Elon Musk曾预言,De-AI(去中心化人工智能)会成为统治人类生活的人工智能机器人独裁者。但在当前扩展性的限制下,去中心化人工智能还只是能提供丰富场景的更高效的生产工具。
更高性能和廉价的Layer 2的出现,是当前实现去中心化人工智能的最高效的自然方法。借助于Layer1和Layer2,我们可以建立一个人工智能基础设施网络。在这个网络上,开发人员可以低成本获得包括数据和算力在内的资源,训练人工智能模型并作为人工智能服务发布到网络,该服务同时能与其他人工智能服务或代理交互、组合,而任何人或组织都可以从这个网络获得人工智能算法或服务。Layer2为这样的去中心化人工智能平台提供更大范围应用和更低成本的可能性。
5. 正在崛起的比特币Layer2
前有Twitter创始人Jack Dorsey的社交应用Damus的爆火出圈,带火比特币闪电网络。后有比特币生态上的Ordinal协议让比特币系NFT成为炒作热点,让越来越多人开始关注比特币生态的发展。
相比于以太坊生态的繁荣,比特币生态发展还显稚嫩,目前整个比特币生态市值与以太坊生态市值差距达百倍。长远来看,当前比特币生态2亿美金的TVL相对于其千亿乃至万亿美金市值,还有相当大的成长空间。
比特币作为公认最稳定、最安全的区块链网络,是否在价值存储之外,有更大的开发价值?

自2012年起,不少底层协议项目开始尝试拓展比特币生态。2018年,闪电网络项目上线,实现比特币从价值存储到支付手段的突破,将比特币真正带入了现实世界。
当前比特币生态中,较活跃的主流协议有闪电网络、RSK、Liquid和Stacks。
闪电网络诞生于2018年,被认为是比特币诞生以来最重要的革新之一,主要解决比特币线下实时交易处理问题,通过在交易双方之间建立支付通道来提高比特币的交易速度和隐私性。支付通道建立后,双方可以发送链下交易来进行交易,交易仅记录在通道的双方之间,不需要在比特币网络中进行确认,因此交易速度快、费用低。交易的双方可以随时将交易记录提交到比特币网络上进行结算,从而实现比特币的转移。
闪电网络自诞生以来发展非常迅速,目前锁定在闪电网络中的比特币总量已超过5500枚。Arcane Research研究报告显示,当前闪电网络用户数量已突破8000万,预计到2030年闪电网络用户将达到7亿。比特币生态未来将拥有相当庞大的用户基数。

Liquid Network是Blockstream在2018年9月推出的侧链技术(也称为Layer 2),旨在为比特币用户提供更快、更便捷的交易体验,同时保证交易的安全性和隐私性。除了快速、便宜、隐私的转账功能外,Liquid Network还可以实现各种类型的智能合约功能,如搭建DeFi应用(DEX Sideswap、借贷平台Hodl Hodl等)、发行稳定币、发行证券代币、铸造NFT、进行多签交易等。2021年,萨尔瓦多计划在比特币侧链 Liquid Network 上发行 10 亿美元债券,但目前此计划还未落地。
Rootstock(RSK)是比特币上的一条兼容EVM的侧链,它和比特币使用相同的SHA-256算法,比特币矿工在进行挖矿的时候可以进行“合并挖矿”(Merged Mining),不需要额外的资源消耗,同时可以获得Rootstock中的交易手续费收入。根据Defi Llama数据显示,Rootstock的TVL为5651万美元,过去30天上升3%。生态中有包括DEX、借贷协议、稳定币等类型的项目,也可以使用来自以太坊等其它链上的跨链资产。
Stacks作为SEC历史上批准的首例token发行项目,应该是目前最火的比特币生态协议。从成立以来的融资进展可以看出,stacks也是目前最受资本青睐的比特币Layer2协议。
Stacks采用金字塔形的堆栈,底层是比特币基础结算层,然后是增加了智能合约和可编程性的Stacks,最上层是增加可扩展性和速度的Hiro。Stacks使用自己的智能合约语言Clarity,并将历史交易记录写入到了比特币网络中。

目前在Stacks上建立的应用主要为Arkadiko Protocol、ALEX、Stackswap、CityCoins、STX NFT。根据Defi Llama的数据,近期Stacks上的资金确有大幅提升,从2023年2月初756万美元升至2700万美元,增长超257%。
Stacks协议引领了比特币NFT的新风潮。未来,DeFi,GameFi等生态项目也将陆续在比特币生态中繁荣起来。比特币作为公认最安全最稳定的区块链网络,其可扩展性和未来生态发展不容忽视,且极具想像空间。
6. Layer2,极具想象力的未来
现实世界对加密token的采用越来越多,随之而来的扩展性问题成为一个需要解决的关键挑战。
Layer2是对Layer1的扩展,可以突破Layer1原有的性能和功能上的限制,这让Layer2有非常丰富的灵活性,可以像可穿戴设备一样为Layer1提供更多丰富的功能和对性能的扩展而又不影响Layer1本身的特性。
通过以太坊Layer2,我们在区块链共识机制和互操作性方面达到新的里程碑。Layer2也迟早将应用在不同的主链上,促使更多经济活动的发生。随着更多应用程序向Layer2的转移,各Layer2之间的安全和桥梁需求也将增多。Layer2的扩展解决方案将在建立多链世界中发挥关键作用。
比特币Layer2也将成为重要的发展方向。作为最安全稳定的区块链网络,比特币的支付存储属性与DeFi的结合将打开更广大的千亿、万亿去中心化金融市场。
随着技术的成熟,Layer2将会为更广泛的商业场景提供可扩展的解决方案。
正如Vitalik在某活动中关于Layer2的评论:
“……可扩展性不仅仅是一些让成本下降的无聊事情。可扩展性实际上可以启用和解锁完全新的应用程序类别。”
所有评论